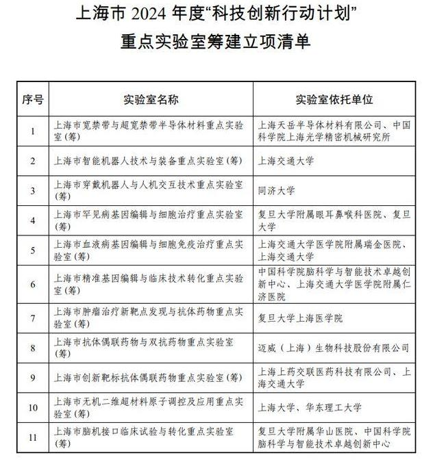
近日,上海市科学技术委员会发布通知,根据《上海市2024年度“科技创新行动计划”重点实验室(第一批)申报指南》与《上海市重点实验室建设与运行管理办法》(沪科规〔2022〕6号)有关规定,协同各推荐部门评审论证,现启动“上海市宽禁带与超宽禁带半导体材料重点实验室”等11家重点实验室筹建立项。

以下为上海市2024年度“科技创新行动计划”重点实验室筹建立项清单:

宽禁带半导体也被称为第三代半导体,指的是以碳化硅、氮化镓为代表的宽禁带半导体材料。目前上海以临港新片区为主要集聚地,已经初步构建了宽禁带半导体全产业链发展格局,聚集了一批龙头企业。
临港的宽禁带半导体产业,起步早、规模大、种类多、链条全,涵盖碳化硅、氮化镓、铌酸锂等类型,覆盖衬底、制造、设计、设备、封测、模组、应用等全领域。
临港新片区党工委副书记吴晓华表示,临港在宽禁带半导体领域,到2026年能实现设备材料及晶圆制造规模超100亿元、模组器件规模超100亿元的“双百亿”目标,将临港新片区建设成为全国宽禁带半导体产业链最全、创新能力最强、应用生态最好的基地。
上海是全国集成电路发展高地,而临港又是上海打造的又一个集成电路聚集区。
吴晓华介绍,目前集成电路已成为临港投资规模最大、产业生态最好、链条布局最全的产业,已集聚了260多家企业。而临港在宽禁带半导体产业布局上又有自己的优势。
“临港的宽禁带半导体产业,起步早、规模大、种类多、链条全,涵盖碳化硅、氮化镓、铌酸锂等类型,覆盖衬底、制造、设计、设备、封测、模组、应用等全领域,合计产能2万片/月。”吴晓华表示。
众所周知,集成电路是非常讲究产业链效应的产业,一个完善的产业链配套对落户企业非常重要。这点临港在宽禁带半导体产业链构筑上也非常明显。
在制造方面,临港拥有积塔、新微、昂瑞微、中航凯迈等晶圆。在材料方面,上海天岳6英寸碳化硅衬底建成产能50万片/年,在建8英寸碳化硅衬底产能50万片/年。
在设备方面,芯源微的涂胶显影设备、拓荆的薄膜沉积设备、华海清科的抛光设备、凯世通的离子注入设备都已批量供给国际国内宽禁带半导体制造企业。
在设计方面,瞻芯、瀚芯的碳化硅产品均已投产。在封装方面,有长电、旻艾、泰睿思等企业。在应用方面,特斯拉、上汽智己均采用了碳化硅器件,潜在需求量巨大。
不止上海,目前,中国已经把大力支持发展第三代宽禁带功率半导体产业写入国家“十四五”和中长期发展规划中,计划在教育、科研、开发、融资、应用等各方面,大力支持第三代宽禁带功率半导体产业的发展,以期实现产业与世界同步和自主可控。
由于制造设备、制造工艺以及成本的劣势,既往多年来第三代宽禁带功率半导体材料只是在小范围内应用,无法挑战Si基半导体的统治地位。最近几年,随着材料科学技术的快速发展,SiC和GaN等宽禁带半导体材料的关键技术问题得到了根本性质的突破。
在 5G 和新能源汽车等新市场需求的驱动下,第三代宽禁带功率半导体材料有望迎来加速发展。Si基半导体的性能已无法完全满足5G通信和高效新能源汽车等电动化交通以及航天、军工等的需求,SiC 和 GaN 等第三代宽禁带功率半导体的优势被放大。
在美国能源部部署的新能源车开发项目中,60% 的项目与 SiC 器件应用相关。欧洲也制定了SiC 技术应用的 ES-CAPEE 计划和 E3Car 计划,希望突破 SiC 单晶材料生长技术、器件设计、器件制作以及应用技术。
日本以三菱、电装、富士为首的各大汽车部件供货商均已开发出各自的 SiC 芯片及高效 SiC 控制器。CASA 发布的《第三代半导体电力电子技术路线(2019)》显示,受益于技术进步和行业规模化的影响,SiC 功率器件最主要的原材料成本——SiC 衬底、外延片的价格近年来持续下降,主要表现为在近期5年内,衬底、外延片单位面积价格会伴随直径 200 mm 衬底的快速推广,小幅度下调,在大部分衬底提供商完成低缺陷密度单晶生长工艺及厚单晶生长工艺研发后,外延片提供商优化外延生长工艺及采用快速外延生长技术后,衬底、外延片单位面积价格会迎来相对快速的降低。未来随着 SiC 衬底、外延片尺寸的增大,单位面积价格将进一步降低。
本文转自媒体报道或网络平台,系作者个人立场或观点。我方转载仅为分享,不代表我方赞成或认同。若来源标注错误或侵犯了您的合法权益,请及时联系客服,我们作为中立的平台服务者将及时更正、删除或依法处理。
