在半导体行业持续演进的进程中,先进封装技术已一跃成为各大晶圆大厂激烈角逐的战略要地。随着摩尔定律逐渐逼近物理极限,传统芯片制程微缩面临重重挑战,先进封装凭借其能够在不依赖制程工艺提升的前提下,实现芯片高密度集成、体积微型化以及成本降低等显著优势,完美契合了高端芯片向更小尺寸、更高性能、更低功耗发展的趋势,从而成为延续摩尔定律和超越摩尔定律的关键路径。
值得注意的是,近年来,除了风头颇盛的CoWoS外,CoPoS 、EMIB-T等新的先进封装技术又被提出,主要晶圆大厂纷纷加快脚步,在先进封装领域积极开启新一轮技术布局和竞争。
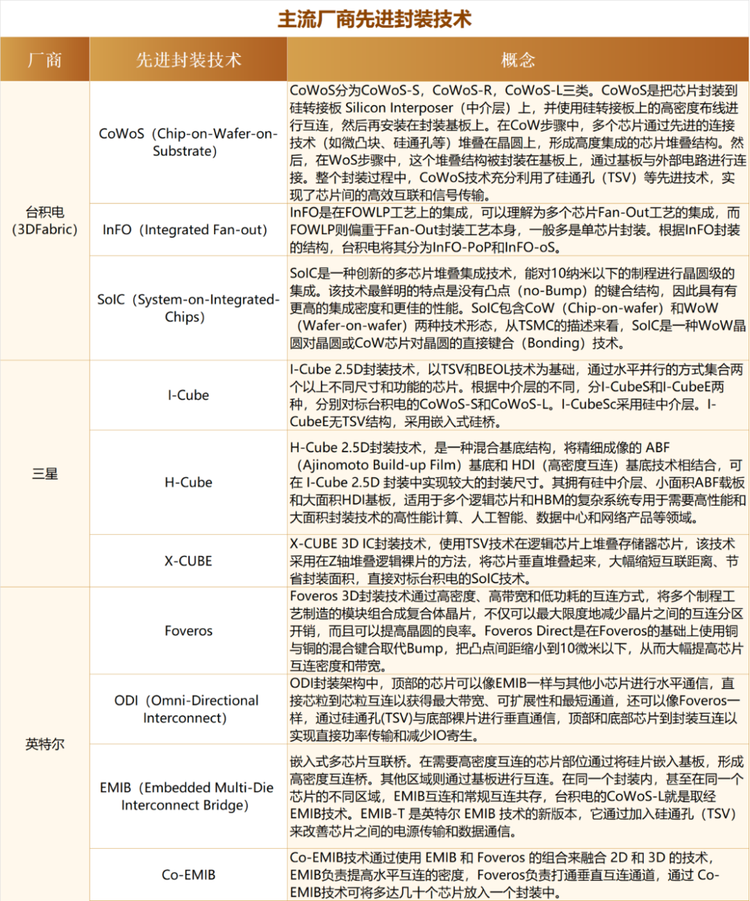
01 台积电:“化圆为方” 引领封装变革
从技术层面深入剖析,CoPoS 技术通过将传统圆形晶圆改为 310x310 毫米方形设计,极大地提升了单位面积的利用率。经测算,这一改进预计可降低约 15%-20% 的制造成本,成本优势十分显著。在产能布局方面,台积电规划在嘉义 AP7 厂区构建新一代先进封装技术 CoPoS 的量产工厂,目标是在 2028 年底至 2029 年实现量产。嘉义 AP7 厂区的规划充分彰显了台积电在先进封装领域的系统性投入。该园区分阶段建设 8 个产线单元,其中 P4 厂专门用于 CoPoS 量产,P2/P3 厂则优先支持 SoIC(晶圆级 3D 堆叠)技术,P1 厂为苹果 WMCM 多芯片模组保留专属产能。与传统封装重镇南科 AP8(主要聚焦 CoWoS)相比,AP7 厂区凭借更大的厂房空间以及更为完善的制程配套,将成为台积电整合 SoIC、CoPoS 等前沿封装技术的核心基地。
此外,台积电被曝已在为2026年苹果A20系列SoC(系统级芯片)的封装,启动了WMCM(Wafer-Level Multi-Chip Module,晶圆级多芯片封装)新工艺试生产准备工作。WMCM是一种在晶圆级将多颗芯片集成封装的技术,能够在保持高集成度的同时,显著缩小封装体积并提升信号传输效率。
02 英特尔:EMIB-T 技术的升级与拓展
在此基础上,英特尔进一步推出了 EMIB-T 先进封装技术。EMIB-T 通过引入硅通孔(TSV)技术,对芯片之间的电源传输和数据通信进行了优化。与传统的 EMIB 相比,它摒弃了悬臂式的供电方式,而是借助封装底部的 TSV 直接供电,这一改进有效地降低了电阻,从而能够更好地支持像 HBM4 和 HBM4e 这样的高性能内存。同时,TSV 技术还大幅增加了芯片间的通信带宽,并且兼容 UCIe-A 互联标准,数据传输速度超过 32 Gb/s。为了减少信号干扰,英特尔还在桥接器里加入了高功率的 MIM 电容器,确保信号传输更加稳定可靠。
在 2025 IEEE 电子器件技术大会(ECTC)上,英特尔分享了其封装技术的最新进展。除了在供电稳定性方面通过 EMIB-T 取得突破外,英特尔还计划通过探索高精度、大光罩热压键合(TCB)的先进工艺来提高封装的良率和可靠性。随着封装尺寸不断增大,集成多芯片的复杂程度也同步提升,热压键合技术的应用将有助于应对这一挑战。此外,随着封装变得越来越复杂,尺寸不断增大,热设计功耗(TDP)也在持续增加。为有效解决散热难题,英特尔正在研发全新的分解式散热器技术,以及新一代热界面材料。这些创新技术能够更高效地将热量从热源传递到散热器的各个部分,进而显著提升整体的散热效率,为高性能芯片的稳定运行提供坚实保障。
03 联电:加码 W2W 3D IC 先进封装
目前,联电在新加坡已成功建立 2.5D 封装产能,并掌握了晶圆对晶圆键合(Wafer-to-Wafer Bonding)技术,该技术在 3D IC 制造中起着至关重要的作用。此外,联电在南科运营的 Fab 12A 厂自 2002 年开始量产,现已顺利导入 14nm 制程,专注于高阶定制化制造。未来,联电将依据业务发展与整体战略规划,充分结合既有的晶圆对晶圆键合技术,持续在中国台湾推进更完整的先进封装解决方案。
针对未来扩产方向,刘启东指出,联电将不再局限于传统晶圆代工,也将跨足先进封装等高附加价值领域。目前公司在新加坡已建置2.5D封装制程,并具备晶圆对晶圆键合(Wafer to Wafer Bonding)技术,这是一项可在原子级层面进行晶圆堆叠的关键工艺,广泛应用于3D IC制造。联电在中国台湾的产线,也已具备该制程能力。
而就在去年,联电共同总经理王石曾表示,联电的 3DIC 解决方案已获得客户采用,首个应用为射频前端模组。联电不仅在 RFSOI 特殊制程方面有望实现市占率的显著增长,还会在内嵌式高压制程领域持续开拓客户资源。在先进封装领域,联电除了提供 2.5D 封装用的中间层(Interposer),还供应 WoW Hybrid bonding(混合键和)技术,首个采用该技术的案件来自其采用自家 RFSOI 制程的既有客户。
去年12月,有消息称,联电夺得高通高性能计算(HPC)产品的先进封装大单,预计将应用在AI PC、车用以及AI服务器市场,甚至包括HBM的整合。同时,这也打破了先进封装代工市场由台积电、英特尔、三星等少数厂商垄断的态势。联电未对单一客户做出回应,但强调先进封装是公司重点发展的方向,并会与智原、矽统等子公司及存储供应伙伴华邦共同打造先进封装生态系统。
04 三星:SAINT 技术构建 3D 封装新体系
在韩国国内市场,三星积极扩充封装设施。三星与忠清南道此前及天安市签订协议,计划在天安建设一座先进的HBM 封装工厂,占地 28 万平方米,并预计在 2027 年完成。此外,三星正在日本横滨建设 Advanced Packaging Lab (APL),专注于研发下一代封装技术。该项目将致力于支持高价值芯片应用,如 HBM、人工智能(AI)和 5G 技术。
05 AI 和 HBM推动先进封装方案进步
以台积电为例,其先进封装技术如 CoWoS、CoPoS 等,为 HBM 内存与处理器的集成提供了可靠的解决方案。通过优化封装结构和互连技术,台积电能够实现 HBM 与处理器之间的高速数据传输,降低传输延迟,从而提高 AI 芯片的运算效率。英特尔的 EMIB-T 技术以及三星的 SAINT 技术,同样在 HBM 内存堆叠和集成方面具备独特优势,能够更好地支持高性能内存,提升芯片间的通信带宽和稳定性。
从市场需求来看,人工智能应用的快速发展,如深度学习、大数据分析、自然语言处理等,对计算能力和内存带宽提出了前所未有的要求。AI 芯片作为这些应用的核心驱动力,需要借助先进封装技术将 HBM 内存与处理器紧密集成,以实现更高的性能和更低的功耗。因此,各大晶圆大厂纷纷围绕 HBM 内存堆叠布局先进封装方案,旨在满足 AI 市场的巨大需求,抢占人工智能时代半导体市场的制高点。
此内容为平台原创,著作权归平台所有。未经允许不得转载,如需转载请联系平台。
