昨日晚间,一则来自算力市场的公司公告,轰动整个市场。
截至目前,本次重组的具体方案以双方进一步签署的交易文件为准。本次重组及正式交易文件需提交双方各自董事会、股东会审议,并经有关监管机构批准后方可正式实施。
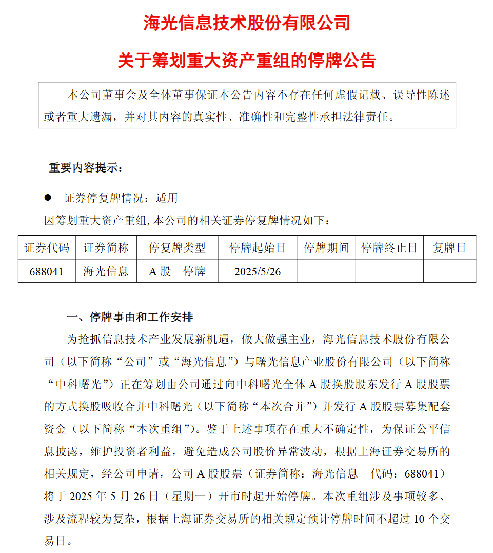
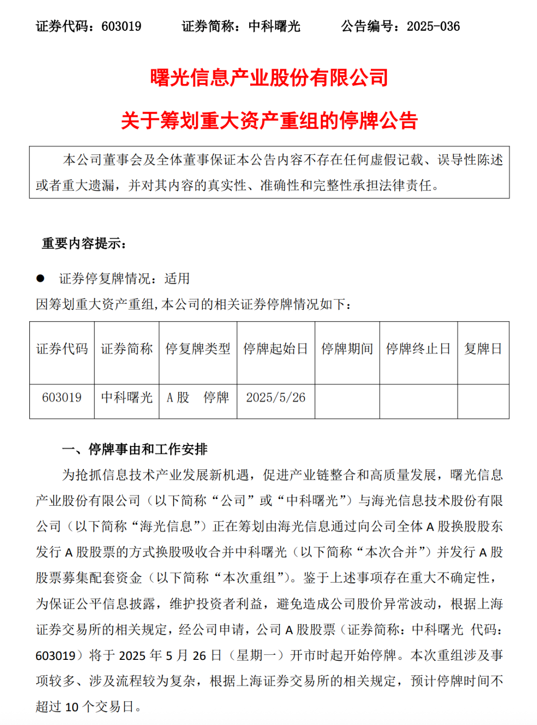
值得注意的是,这是2025年5月16日中国证监会新修订的《上市公司重大资产重组管理办法》公布实施后的首单上市公司吸收合并上市公司的重大资产重组。
从产业链角度来看,海光信息是中科曙光业务的上游。
中科曙光于2014年11月6日在上交所主板挂牌上市,其产品包括高端计算机、存储产品、网络安全产品、云计算服务、数据中心、计算服务。中科曙光拥有完整的IT基础架构产品线和完备计算产业生态,最新市值906亿元。
海光信息于2022年8月12日登陆上交所科创板,专注于国产架构CPU、DCU等核心芯片设计,最新市值3164亿元。其中海光CPU系列产品兼容x86指令集以及国际上主流操作系统和应用软件,软硬件生态丰富,性能优异,安全可靠,已经广泛应用于电信、金融、互联网、教育、交通等重要行业或领域。海光DCU系列产品以GPGPU架构为基础,兼容通用的“类CUDA”环境,可广泛应用于大数据处理、人工智能、商业计算等应用领域。
海光信息不存在控股股东和实际控制人。中科曙光是海光信息的第一大股东,截至一季度末,持股6.5亿股,持股比例为27.96%。海光信息本由中科曙光联合天津海泰科技投资、中科院计算技术研究所等共同设立,中科曙光初期持股32.10%,为控股股东。2018年后,因引入成都国资及股权分散化操作,中科曙光持股比例降至目前的数字。
在业务上,二者也关联紧密,2022年到2024年,中科曙光与海光信息的关联交易金额分别为29.12亿元、24.74亿元和36.89亿元,占海光信息收入的较大比例。
关于海光与中科曙光合并后对国产半导体产业的意义:业内人士表示,如果两家企业能够合并成功,将构建“芯片+整机+算力服务”的全链条能力。端到端打通,会让1+1>2。这主要体现在芯片和服务器整合创新、算力集群创新上。两家企业可充分利用服务器的生态,进行行业整合创新,这将产生新的(具有)竞争力的产品和解决方案。
两家企业若整合资金、人才、创新(资源),有望突破高端芯片,打造国产芯片第一品牌。
前不久,这两家公司的一季度财报也刚刚出炉。该季度,海光信息实现营收24亿元,同比增长50.76%,实现归母净利润5.06亿元,同比增长75.33%;中科曙光实现营收25.86亿元,同比增加4.34%,实现归母净利润1.86亿元,同比增长30.79%。
海光与中科曙光的结合便属于第三种,产业链互补。
正如上文所言,海光信息聚焦芯片设计(如 CPU、DCU),中科曙光深耕算力基础设施(如服务器、云计算系统),二者虽处于半导体产业链的不同环节(上游芯片与下游系统集成),但通过技术适配与业务联动,形成 “芯片—整机—解决方案” 的垂直协同,这种跨领域的深度合作既非单纯的 “强强联手”,也非完全的 “跨界并购”,而是通过产业环节的衔接实现协同增效。
除了海光与中科曙光,今年上半年还有多家公司的并购计划刚刚一披露便引发行业关注。
先看第一种逻辑,强强联手的典型案例在今年年初有重要动态。主角分别是 EDA 龙头华大九天与设备龙头北方华创。
3月,国内EDA软件龙头华大九天发布公告,计划通过发行股份及支付现金方式,向卓和信息等 35 名股东收购芯和半导体科技(上海)股份有限公司100% 股权。
其中华大九天于2022年登陆深交所创业板,芯和半导体则刚刚踏上IPO之路。
从收购缘由来看,华大九天是国内 EDA 行业的 “领头羊”,芯和半导体同样是中国 EDA 行业的头部企业之一,二者的联合堪称棋逢对手、将遇良才。
具体到业务方面,公开资料显示,芯和半导体从事EDA软件工具研发,与华大九天业务具有高度一致性。并且华大九天作为国产EDA“国家队”,在模拟电路、平板显示等领域已建立优势,但在高速增长的射频EDA和先进封装领域存在技术短板。而芯和半导体恰是国产射频EDA领域的佼佼者,其自主开发的仿真工具在5G、AI芯片领域已实现客户突破。
对华大九天而言,二者的联手有助于补全华大九天的技术拼图,形成覆盖数字、模拟、射频、封装以及整机系统设计仿真的全流程能力。
长期以来,全球EDA超80%的市场份额被Cadence、Synopsys、西门子EDA三大巨头垄断,而中国现有3家EDA上市公司,其中之一的华大九天在国内EDA市场占据领先地位。根据赛迪智库数据,在国产EDA企业中,华大九天的市场份额占比保持在50%以上,当前市值约600亿元。
同样在3月,北方华创科技集团股份有限公司与沈阳芯源微电子设备股份有限公司同时发布公告,宣布北方华创将采取“两步走”战略,旨在获取芯源微的控制权。
这两家公司均属于国内集成电路高端工艺装备的先进企业。北方华创成立于2001年9月,2010年在深圳证券交易所上市;芯源微成立于2002年,2019年12月在上交所科创板上市。
此次收购对北方华创和芯源微双方来说,都具有重大的战略意义。对于北方华创而言,通过收购芯源微,将能够进一步完善其在半导体设备领域的产品线布局,特别是在光刻工序配套设备方面,与自身现有的半导体装备业务形成强大的协同效应,从而提升整体市场竞争力,进一步巩固其在国内集成电路装备行业的领先地位。
而对于芯源微来说,借助北方华创的资金、技术和市场资源,将有望加速其技术研发和市场拓展的步伐。
不管是EDA还是半导体设备,均属于半导体领域细分市场,这样的赛道注定容纳不了几十家公司。随着产业逐渐走向成熟,多因素共同作用下,当前半导体细分领域整合提速,属于水到渠成。
再看第二种逻辑,就在上周,跨界并购的又一经典案例刚刚呈现。
5月21日,湖南国科微电子股份有限公司发布公告称,公司正筹划通过发行股份及支付现金等方式购买资产,并募集配套资金。交易标的为一家从事特种工艺半导体晶圆代工及定制化芯片代工业务的企业。目前,标的公司名称、交易金额等细节尚未披露。
根据初步测算,本次交易预计构成《上市公司重大资产重组管理办法》规定的重大资产重组,但不会导致公司实际控制人变更,亦不涉及重组上市。
此次交易旨在通过垂直整合产业链,增强公司在半导体设计、制造等环节的协同能力,提升技术自主性与市场竞争力。
国科微成立于2008年,2017年在深交所创业板上市,是国家级集成电路设计企业,专注于智慧视觉、智能显示、物联网及固态存储芯片设计业务。近年来,面对行业周期波动与市场竞争压力,国科微积极拓展AIoT、车载电子等新兴领域,并计划通过此次收购强化产业链整合能力。
IDM(集成器件制造,涵盖设计、制造、封装测试等全流程)、Fabless(无晶圆厂)和Foundry(代工厂)是芯片产业链的三种主要运作模式。
目前国内头部晶圆代工公司包括中芯国际、华虹半导体、晶合集成等。
国科微主要采用Fabless模式。芯片设计企业国科微计划收购晶圆代工厂,意味着其希望向半导体产业链上游延伸。
相比于Foundry模式,Fabless模式具有轻资产、低运行成本和高适应能力的特点,但也存在依赖代工厂的产能的风险,如遇到产能不足、生产中断、技术限制、涨价等问题将直接影响设计公司的产品供应。
业内人士表示,“芯片设计企业收购晶圆代工厂的主要动机包括布局完整生态链,掌握上游供应链话语权、增加供应链稳定性和防风险能力。”
通过整合晶圆代工资源,国科微有望突破Fabless模式的产能依赖,构建“设计+制造”闭环,强化在车规级芯片、AIoT等高增长领域的供应保障。目前并购仍处于前期筹划阶段,具体信息请关注后续公告。
2025年,这一市场的火热程度不减反增。
中信建投证券电子行业联席首席分析师庞佳军举例分析,“科创板八条”多次提及将支持科创板上市公司开展并购重组,特别是产业链上下游的并购整合,并提高并购重组估值的包容性。这对于科创板定位的“硬科技”企业来说,无疑是一个重大利好。
中国电信研究院战略发展研究所副总工杨庆丰表示,随着“科创板八条”“并购六条”等政策的进一步落地,未来2-3年,半导体行业的并购重组仍将保持活跃态势。“一方面,行业内整合将加速,半导体行业横向与产业链纵向的并购节奏将加快,长期看来,这将催生行业巨头;另一方面,跨界收购将增多,随着半导体在各领域的广泛应用,消费电子、通信、汽车制造商等大型非半导体企业,为保持市场竞争力,可能通过并购半导体公司来强化垂直领域的布局。”
此内容为平台原创,著作权归平台所有。未经允许不得转载,如需转载请联系平台。
