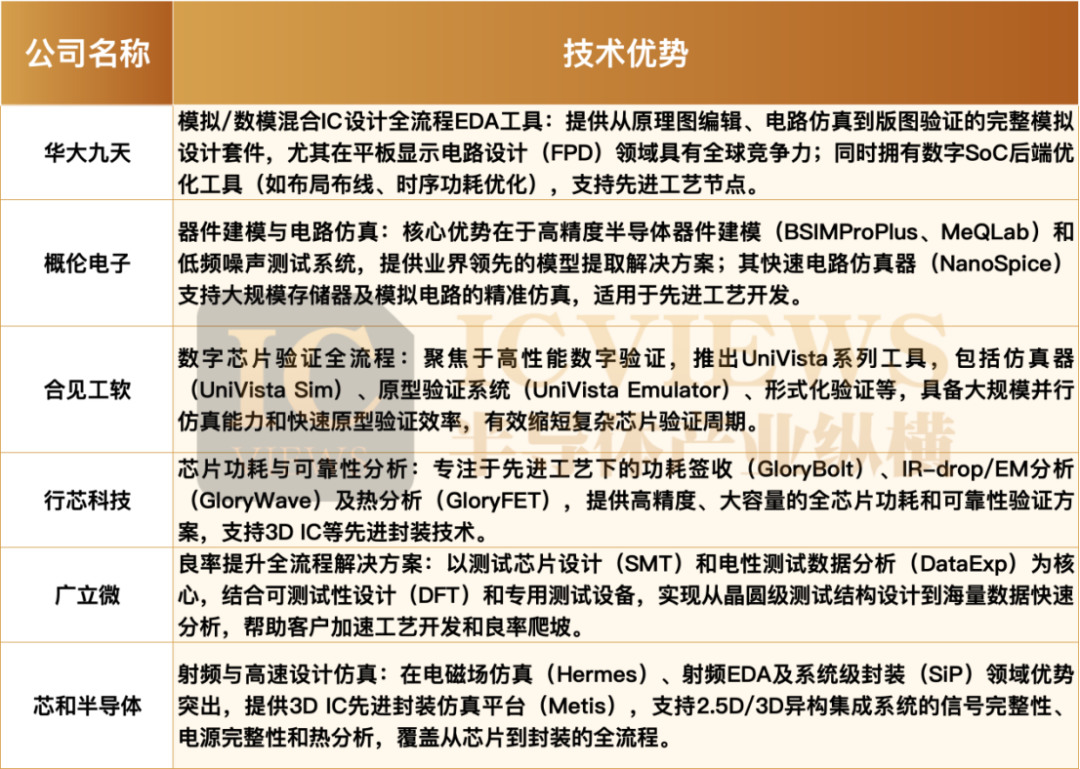
“工具链尚未全面贯通”、“核心技术仍有差距”、“产业生态亟待完善”——这三块硬骨头,是国产 EDA 突围路上必须啃下的关键壁垒。 面对这场关乎产业链安全的攻坚之战,国产 EDA 厂商正铆足气力全力冲刺:IPO 敲钟频现、产业并购密集落地。 目前国产 EDA 市场只有三家上市公司,分别为华大九天、概伦电子和广立微。但2025 年以来,多家头部 EDA 企业陆续启动 A 股上市进程: 2025年4月10日,EDA IP企业芯耀辉科技股份有限公司启动IPO辅导,辅导机构为国泰君安。 2025年12月11日,全芯智造技术股份有限公司向安徽证监局办理辅导备案登记,其辅导机构为国泰海通证券股份有限公司。 2025年12月24日,芯和半导体科技(上海)股份有限公司IPO辅导工作正式完成,中信证券出具报告确认其已具备上市所需的治理架构与合规能力。 2025年12月26日,中国证监会官网IPO辅导公示系统显示,上海合见工业软件集团股份有限公司正式向上海证监局提交了IPO辅导备案,保荐机构为国泰海通证券股份有限公司。 再看2025年,国产EDA公司的并购动作。 9月29日概伦电子发布公告,宣布收购拟通过发行股份及支付现金的方式以约21.74亿元购买成都半导体IP设计企业锐成芯微100%股权及成都半导体IP设计企业纳能微45.64%股权,并募集配套资金。本次交易前,锐成芯微持有纳能微54.36%股权,纳能微是锐成芯微控股子公司;交易完成后,锐成芯微与纳能微均将成为上市公司的全资子公司。 2025年12月,华大九天战略并购国内数字EDA领域头部企业思尔芯公司。此次并购投资,由华大九天与大湾区基金联手完成,标志着产业龙头与战略基金合力加强国产EDA产业链整合。 资本狂热的背后,是产业的焦虑与渴望。要回答“谁在啃硬骨头”,首先得看清谁站在战场上。 对于EDA公司来说,EDA集成度越高,便越具备优势,然而全套EDA工具,极为复杂。EDA工具可被细分为三大类:数字芯片设计全流程EDA、模拟及混合电路设计全流程EDA以及集成电路制造类EDA。其中,数字电路设计全流程工具可根据设计流程分为前端和后端两大部分,而前后端又有不同的设计工具和验证工具;模拟及混合电路设计工具则专注于电路设计、仿真验证到物理实现;而集成电路制造类EDA工具则用于开发制造工艺平台和晶圆制造。 关于第一块硬骨头的痛点:国际巨头提供的是“交钥匙”工程,从前端设计到后端版图,再到封装测试,数据流畅通无阻。而国产工具长期呈现“点状分布”,设计公司用A家的前端、B家的仿真、C家的验证,数据转换不仅效率低下,更可能丢失精度,甚至导致流片失败。 那么这第一块硬骨头谁在啃?怎么啃? 华大九天是国内最早从事 EDA 研发的企业之一。华大九天以模拟EDA为根基,逐步向数字、先进封装等领域拓展,致力于打造全流程工具链。 在模拟电路设计领域,华大九天提供了从原理图编辑、版图设计到电路仿真、物理验证的完整工具链,这套系统包含了Empyrean Aether(原理图编辑工具)、Empyrean ALPS(电路仿真工具)等核心产品。 在射频电路设计领域,华大九天同样实现了全流程覆盖,其系统集成了射频模型提取、原理图编辑、电磁场仿真等工具,填补了国内在该领域的空白。 在数字电路设计方面,华大九天虽然尚未实现全流程覆盖,但通过自主研发和战略并购正在快速补全关键环节。近年来,华大九天通过收购芯达科技、阿卡思微及投资思尔芯,加速补齐数字EDA短板。 在平板显示电路设计方面,其全流程EDA工具系统在全球处于领先地位,包含光电器件建模、光学仿真、电路设计、版图设计、物理验证和电路仿真等全套工具。 关于第二块硬骨头的痛点:在28nm以上成熟制程,国产工具已基本“可用”。但在7nm、5nm甚至3nm先进制程上,国际巨头积累了数十年的算法模型、物理效应库和工艺数据,构成了极高的技术壁垒。国产工具往往在精度、速度和收敛性上存在代际差距。 那么这第二块硬骨头谁在啃?怎么啃? 概伦电子走的是“底层渗透”路线。它不直接做全流程,而是死磕器件建模和电路仿真。这两个环节是连接设计与制造的桥梁,对算法精度要求极高。概伦电子的晶圆代工客户涵盖全球前十大晶圆代工厂中的九家,包括台积电、三星电子、联电、格芯、中芯国际等。该公司器件建模及验证EDA 工具已经取得较高市场地位,被全球大部分领先的晶圆厂所采用和验证。存储器客户包括三星电子、SK 海力士、美光科技等全球前三的存储器厂商,是概伦电子的长期客户。电路仿真和验证EDA 工具已经进入全球领先集成电路企业。这种“伴生”模式,让它能第一时间获取最先进的工艺数据,反哺算法迭代。它是在用“制造端的深度”来弥补“设计端广度”的不足,以带面,缩小核心算法的代差。 合见工软则选择了“侧面突围”。既然全流程一时半会打通不了,那就把“验证”这个最大的瓶颈做到极致。合见工软是国内数字EDA龙头企业,全流程/平台型代表:聚焦数字芯片EDA与高端IP协同,是国内唯一覆盖数字验证、DFT、IP等的平台型EDA企业。也是国内少数具备全流程EDA能力与高端IP自主研发能力的本土领军企业。合见工软的高速接口IP解决方案支持多家先进工艺,已经流片验证,并已在国内领先IC企业芯片中成功部署。 其 UniVista 系列硬件验证加速器,为国产自研硬件仿真器中首台可扩展至 460 亿逻辑门设计的产品,并支持多系统进一步扩展,可大幅提升仿真验证效率,缩短超大规模芯片的仿真验证周期。 行芯科技选择在最难的“签核”环节亮剑。签核是芯片流片前的最后一道关卡,一旦出错,损失以千万美元计。长期以来,这里是被Synopsys PrimeTime等工具垄断的禁地。行芯科技通过引入全新的并行计算架构和机器学习算法,大幅提升了时序分析的效率和精度,并在国内多家一线芯片公司的先进制程项目中通过了验证。它证明了国产EDA在核心算法上,不仅能“仿”,更能“创”。 芯和半导体则在攻克“先进封装”这一新兴链条。芯和专注于射频/高速仿真与先进封装(Chiplet)分析,填补了国内系统级与封装级EDA的空白。随着5G、毫米波通信、Chiplet技术的快速发展,射频电路设计与先进封装仿真的需求持续增长,芯和半导体的射频仿真工具、封装寄生参数提取工具等产品,能够有效解决高频、高密度封装带来的信号完整性、电源完整性问题。其产品已进入华为、中兴、长电科技等企业供应链。凭借在电磁仿真和信号完整性分析上的优势,芯和正在重新定义先进封装的设计流程。它不是在修补旧链条,而是在搭建一条适应3D堆叠的新链条。 广立微则走出了一条独一无二的“软硬结合”破局之路。与纯软件厂商不同,广立微敏锐地捕捉到了晶圆厂最痛的痛点——良率提升。它不仅仅是一家EDA软件公司,更是一家能够自研高精度WAT(晶圆接受测试)设备和CP(芯片探针测试)设备的硬件厂商。在国产EDA的版图中,广立微是唯一一家能够通过“设备采集数据+软件分析数据”形成完整闭环的企业。它的策略是“以硬带软”:先凭借高壁垒、高刚需的测试设备打入晶圆厂的核心产线,成为生产过程中不可或缺的一环。 AI for EDA是所有玩家的共同武器。面对传统算法的瓶颈,华大九天、概伦电子以及未上市的新兴企业,都在大力布局人工智能。比如华大九天已经在多个点工具上成功应用了AI技术,如仿真器、CUDA库工具等,显著提升了设计效率和精度。合工见软已正式发布第二代数字设计AI智能平台——智能体UniVista Design Agent (UDA) 2.0。 业内人士向半导体产业纵横表示,AI 在 EDA 领域的应用是场景化的,比如仿真智能体、后端布线智能体等,并非单一模型就能解决问题,需要多模型相互迭代、实时调度,因此需要打造 “大管家” 式的调度系统来打通各模型。技术逻辑上,要搭建数据智能体底座,打通原本独立的 “烟囱式” 模型,实现多模态、多模型的交互迭代,比如将电和热的模型耦合分析,这和传统 Step by step 的分析模式完全不同。未来 EDA 行业可能不再单纯售卖单点工具,而是转向售卖整合后的模型,商业模式会发生较大变化。从技术突破差异来看,AI 在数字电路设计领域的突破会更快,因为数字电路设计多通过代码描述,更易与 AI 结合;在物理仿真领域也有进展,比如可实现秒级生成电流分布、电磁场分布等数据。 关于第三块硬骨头的痛点:技术可以买,人才可以挖,唯独生态最难复制。国际巨头通过绑定高校教育、定义行业标准、与晶圆厂联合开发PDK(工艺设计套件),构建了坚不可摧的护城河。国产工具往往面临“没人用、不敢用、不会用”的尴尬。 那么这第三块硬骨头谁在啃?怎么啃? “国家队”在织网。华大九天依托中国电子集团的背景,正在推动建立国产EDA应用示范工程。通过与中芯国际、华虹集团等本土晶圆厂深度绑定,强制或鼓励在特定产线、特定项目中全线导入国产工具。这种“行政+市场”的双轮驱动,为国产工具提供了宝贵的试错场景和迭代机会。 上市公司在搭台。概伦电子、广立微等并非单打独斗,而是主动开放API接口,扶持上下游的小型工具开发商,甚至向高校免费捐赠软件、设立联合实验室。广立微更是通过销售测试设备,将触角延伸到晶圆厂的物理产线,帮助客户建立良率提升的闭环,从而将自身工具“长”在客户的产线上。 新势力在破圈。合见工软、芯和半导体等企业,积极参与开源社区和行业标准制定。它们意识到,只有打破私有格式的壁垒,才能吸引开发者。一些企业开始尝试推出基于云原生的EDA平台,降低使用门槛,让中小设计公司也能低成本试用国产工具。 此外,人才生态的建设也在加速。2025年,清华大学、北京大学等高校纷纷增设EDA专项课程,教材中首次大规模引入国产工具案例。这些即将毕业的学生,将成为未来国产生态最坚实的基石。 业内人士向半导体产业纵横表示,在人才与技术优势上,国内在物理方程求解、网格计算等底层算法领域有扎实的人才基础,且在相关算法领域华人占比高,具备技术深耕的条件;海外更偏向于华尔街式的 AI 算法,对底层物理求解的投入相对较少。在客户生态优势上,国产公司与国内客户无时间差,可快速响应需求,客户的实际数据能帮助产品快速迭代优化;华为等头部客户的开放式生态,能带动产业链上下游协同发展,相比英伟达的闭环生态更利于拓展客户群体。政策方面,国家高度重视工业软件发展,给予有力的政策支持。在响应速度上,在光刻机受限的背景下,客户更需要系统级解决方案来解决实际问题,相比国外巨头,国产公司的需求响应和交付速度或许会更快。 那么在EDA国产化的进程中,哪些企业将明显受益? 第一类是聚焦AI / 高性能计算芯片的设计企业,因为此类芯片的逻辑架构复杂、验证环节繁琐,国产化 EDA 工具可针对国内企业的设计流程、工艺节点定制功能。与此同时,海外 EDA 工具存在断供风险,国产化工具能摆脱外部依赖,保障芯片设计环节安全可控,让企业研发节奏稳定可控。例如,华大九天为沐曦提供全流程EDA 工具套装,覆盖逻辑设计、物理验证等核心环节,帮助沐曦将 GPU 设计周期大幅缩短。 第二类是主攻 16-40nm 成熟制程的消费电子、物联网芯片企业,核心诉求是“规模化降本” 与 “供应链稳定” 的双重保障,这恰好与国产 EDA 的现阶段优势高度契合。具体应用在电源管理、MCU、射频前端等场景已验证。比如广立微DE-YMS内置AEC-Q100车规芯片质量标准,为灵动微MCU芯片产品车规级认证分析提供助力。豪威科技采用华大九天的Empyrean Polas工具作为其可靠性分析解决方案,更大限度保障分立器件和电源芯片的设计可靠性及设计合理性。 第三类是聚焦特色工艺企业,比如射频芯片、功率半导体等领域对先进制程依赖度低,但高度依赖特定EDA模块(如Ansys HFSS电磁仿真)。在此背景下,概伦电子已积极布局新型器件和创新应用型EDA解决方案,为高压/超高压功率器件、第三代化合物半导体器件、超导量子、超低温MOS提供完整的EDA解决方案。 路虽远,行则将至;事虽难,做则必成。如今的国产 EDA,已熬过 “处处碰壁” 的攻坚期,正迈向 “多点突破” 的成长期。未来,随着更多企业登陆资本市场、更多核心技术实现突破、更多应用场景完成验证,国产 EDA 终将啃下所有硬骨头,从 “可用” 走向 “好用”。01 EDA市场,热闹起来
02 第一块硬骨头:工具链的“断点”与“缝合”
03 第二块硬骨头:核心技术的“代差”与“追赶”
04 第三块硬骨头:产业生态的“孤岛”与“联网”
05 EDA工具国产化,谁在受益?
本文转自媒体报道或网络平台,系作者个人立场或观点。我方转载仅为分享,不代表我方赞成或认同。若来源标注错误或侵犯了您的合法权益,请及时联系客服,我们作为中立的平台服务者将及时更正、删除或依法处理。
