近日,汉诺威莱布尼茨大学、特温特大学和初创公司 QuiX Quantum 的国际研究团队展示了芯片上完全集成的纠缠量子光源。这一突破标志着量子技术可扩展性迈出了重要一步,使量子光源能够集成到稳定、小型的设备中。该科学研究已发表在《自然光子学》上。
片上量子光源由三个主要组件组成:产生纠缠光子对的非线性介质、激光器和保证一定频带内激光稳定性的滤波器。
上述团队使用这种布局制作了一个量子光源,该光源具有一个激光腔、一个使用 Vernier 效应的高效 (>55 dB) 可调噪声抑制滤波器和一个非线性微环介质,用于在电信带宽(带宽约为 1 THz)的四种谐振模式下自然混合光子对。该光源可以以惊人的 ~620 Hz 速率检测光子对,并且具有 ~80 的高巧合/意外比率。
一种新颖的混合技术将磷化铟激光器与氮化硅滤波器结合在单个芯片上,使光源尺寸缩小成为可能。该技术适用于量子计算和量子网络,因为它可以将光源尺寸缩小 1,000 多倍。研究人员声称,直到最近,量子光源仍需要外部和大型激光系统,这阻碍了它们在该领域的应用。尽管存在这些障碍,但他们还是通过一种新的芯片架构和各种连接平台克服了这些障碍。
可见度高达 96%的量子干涉测量和状态层析成像的密度矩阵重建均证实源直接生成具有高频密度的纠缠量子态(量子比特)。这可使保真度高达 99%。
光子量子比特:优势与挑战
叠加、纠缠和干涉是与量子计算直接相关的量子理论的基本思想。叠加是指一个粒子能够同时存在于几种状态中;纠缠是指粒子即使在物理距离上也可能相互关联的现象;干涉是指粒子可以相互增强或抵消的现象。
量子光源产生量子计算机和量子网络的基本组件,即量子比特。光子量子比特相对于其他形式的量子比特(包括基于超导设备或捕获原子的量子比特)具有多种优势。例如,光子量子比特不易受到环境噪声的影响(环境噪声可能会破坏脆弱的量子系统),并且不需要冷却到低温。
但光子量子比特更容易泄漏,因此更难纠缠——这是同时涉及多个量子比特的计算的必要步骤。改进基于光的量子计算机需要光子集成——即将光子限制在蚀刻在电路上的微米宽波导中传播。
量子技术
开发能够大规模生产的全集成量子处理器是量子计算机构建中最棘手的障碍之一。捕获离子量子比特通常由单独的激光束控制,需要精确对准,但当量子比特数量增加时,这种方法就变得不切实际了。
通过启用数十甚至数百万个量子比特,未来的量子设备将寻求降低量子计算机的复杂性,从而提高可扩展性。离子阱量子计算机通过库仑相互作用,使用单个原子作为量子比特,电离后带正电荷。电磁场将这些原子排列成晶格图案,而激光则产生改变电子状态的量子门。
将这些量子比特的芯片级控制结合起来是最大的困难。虽然它们是常规工具,但激光可能会造成错误,而且很难结合起来。
设计
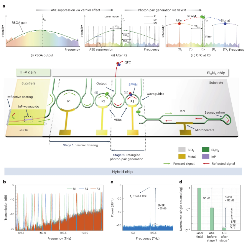
该设计解决了量子光子学中的许多重要问题。光源是混合集成 III-V 反射半导体光放大器 (RSOA),带有基于氮化硅 (Si3N4) 的反馈电路。由 Fraunhofer HHI 制造的 700 米长的量子阱放大器可产生约 1,550 nm 的增益。使用 III-V 波导和 Si3N4 波导之间的粘合剂粘合,光学系统拥有完美的对准度。为了获得更好的性能,倾斜面和防反射涂层可减少背向反射。
波导反馈电路的集成减少了固有激光线宽并消除了噪声,从而提高了纠缠光子的稳定性和质量。此外,Si3N4 的低损耗和强非线性折射率有助于实现高功率操作和有效的光子产生。为了确保量子应用的最佳性能,该装置还包括微环谐振器 (MRR),以改善信号传输和光子对生成。
Si3N4 反馈电路包括多个微环谐振器 (MRR),其设计基于游标效应。MRR 的尺寸精确,可确保有效滤波和单模激光操作;选择环是为了减少损耗并保持较低的弯曲半径。电路中还包括电阻加热器以进行热调谐,因此可以精确控制反馈机制。
高反射涂层和萨格纳克环路与用于平衡反馈的马赫-曾德尔干涉仪 (MZI) 相结合,构成了激光腔的镜子。模式匹配经过优化,可最大程度地减少增益芯片、反馈芯片和光纤之间的损耗,通过连接到保偏光纤的提取端口确保最佳效率。Vernier 滤波实现了高边模抑制比 (SMSR),显著降低了放大自发辐射 (ASE) 噪声,从而增强了混合量子源的噪声抑制能力。
该设计最独特的特点之一是信号光子和闲置光子对的差分提取效率,这些光子和闲置光子对是通过 MRR 中的自发四波混频 (SFWM) 产生的。该设计保证了非经典光子对的几乎 100% 提取率,同时最大限度地减少了输出端的泵浦光子的存在,从而提高了量子用途的总体信号质量。
微环设计和 Q 因子调节对于系统性能非常重要,因为它们平衡了相干长度、光子对产生速率和系统稳定性。该系统是量子通信和计算应用的完美选择,因为仔细调节耦合系数和热效应可实现高相干时间和最小损耗。
这种完全集成的方法可以实现少量且可重复的纠缠光子供应,可用于实际用途,标志着朝着可扩展量子技术迈出了重要一步。作为下一代量子通信和计算系统的有力竞争者,光子对生成率和巧合与意外比率 (CAR) 可与其他平台相媲美。
这一发现克服了量子光子系统的传统限制,为更易获得、更强大的量子器件开辟了道路,从而推动了量子信息处理科学的发展。
本文转自媒体报道或网络平台,系作者个人立场或观点。我方转载仅为分享,不代表我方赞成或认同。若来源标注错误或侵犯了您的合法权益,请及时联系客服,我们作为中立的平台服务者将及时更正、删除或依法处理。
