方案海报
随着AI技术的迅猛发展和数据中心需求的日益增长,选择正确的电源管理集成电路(PMIC)已成为推动技术创新的关键。




相关案例
先楫变频器EtherCAT通讯卡+远程IO方案
联系客服
先楫半导体2025/12/12

纳芯微自举供电SiC MOSFET可靠驱动方案
联系客服
纳芯微电子2025/10/30

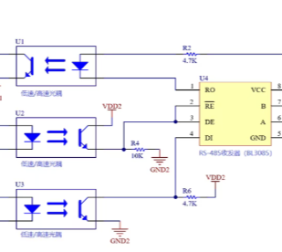
上海贝岭套片方案:485隔离传输 “经济 + 稳定” 双需求的技术应答
联系客服
上海贝岭2025/10/14


Qorvo半导体
外太空 汽车 智能手机 可穿戴设备 医疗电子,这只是 Qorvo 产品所有应用中的一些领域。我们为移动、基础设施、 物联网、国防/航空航天和能源管理市场提供核心技术及射频 (RF) 解决方案。
查看更多