力芯微电子
产品详情
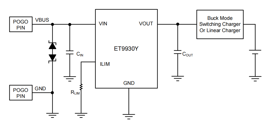
在电源管理领域,负压防护是常被忽视却至关重要的安全环节。电源反接、适配器误插或热插拔瞬间常引发负压脉冲,可能会瞬间导致芯片击穿、电路烧毁等不可逆损坏。传统防护方案需依赖外部二极管或复杂电路,不仅增加成本与布局空间,还响应迟缓。为此,力芯微新推出一款支持电源正负防反接的OVP&OCP产品ET9930Y。通过内置-20V 反向电压耐受能力,可以有效应对电源反接、热插拔浪涌等风险。该产品极大的简化了防反接应用电路的设计,同时节约了成本。
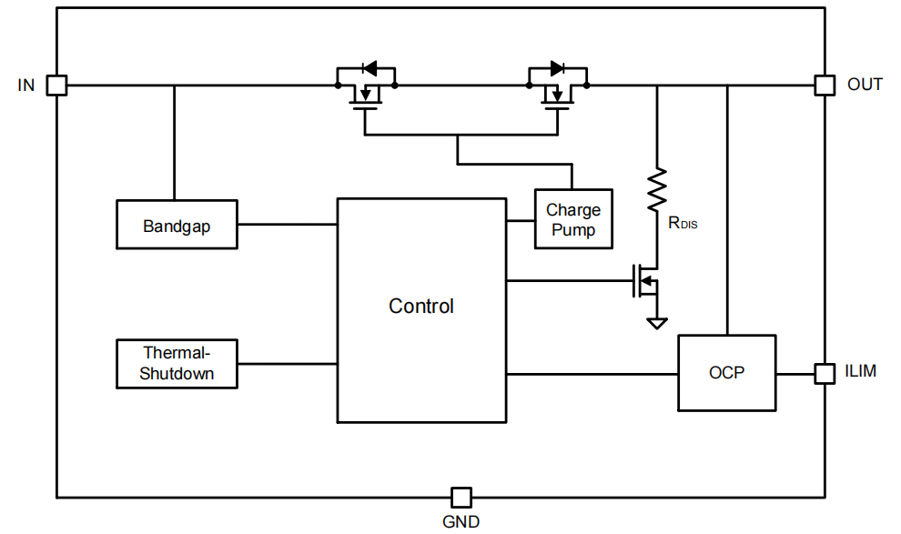
ET9930Y是一款集成过压(OVP)、过流(OCP)、过温(OTP)等多重保护的芯片。具有固定6.1V的过压保护阈值电压与50ns的快速响应能力,当输入电压超过阈值时,可以在纳秒级时间关闭内部的的MOSFET,以断开IN到OUT,可有效应对电源适配器插拔、浪涌等突发高压风险。支持0.1A至2.3A的过流保护阈值。当负载电流超过设定的过流阈值时,在1ms关闭输出,并在负载电流低于阈值时自动恢复;自动重启时间3.3s。过温保护功能监测芯片温度以保护设备。
ET9930Y采用先进的完全绿色合规的 DFN8 2mmx2mm 封装,适用于空间受限的便携电子产品,可在-40℃至+85℃温度范围内正常工作。
——过温保护(OTP)
——过压保护(OVP)
——过流保护(OCP)
——欠压保护(UVLO)

图1:ET9930Y 典型应用电路

图2:TOP VIEW

图3:功能框图
(1)不同温度下的IIN电流测试。

图4:Input Quiescent Current VS Temperature
(2)不同温度下的RON内阻测试。

图5:On-Resistance VS Temperature
(3)VIN启动测试。

图6:Power ON Debounce Time
(4)OCP限流测试。

图7:OCP Active Time
(5)OVP过压保护测试。

图8:OVP Turn-off Response Time
(6)短路保护测试。

图9:OCP Recovery Time