
华冠半导体
产品详情
低压操作
1.8 (VCC = 1.8V 至 5.5V)
工作环境温度:-40°C 至 +85°C
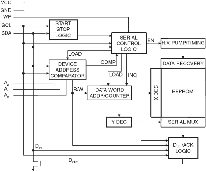
内部组织65,536 X 8 (512K)
双线串行接口
施密特触发器,滤波输入以抑制噪声
双向数据传输协议
1 MHz(5V),400 kHz(1.8V,2.5V,2.7V)兼容性
写保护引脚用于硬件数据保护
128- 字节页面(512K)写模式
允许部分页面写入
自定时写周期(最大 5 ms)
高可靠性
耐久性:100,0000次写入循环
数据保留:100 年
8- 引脚 DIP,8 引脚 SOP- 8 引脚 MSOP 和 8 引脚 TSSOP 封装