
方正微电子
产品详情
随着全球能源需求不断上升,我国“双碳”战略的逐步推进和新能源行业的快速发展,近年来光伏储能充电系统(PCS-Photovoltaic Storage Charging)得到了高速发展,其中100~250kW功率段工商业光储预计在2030年将达到8GW,年复合增长率高达24.8%,因此具有非常广泛可观的市场潜力。
然而,工商业光储也面临了很多技术挑战,如应对电费压力的高系统效率要求,长期稳定运行的高可靠性要求,运营安装中的高功率密度和易用性要求等。碳化硅功率半导体正在成为赋能工商业储能的关键技术之一。同时,随着碳化硅MOSFET技术的不断发展和工艺的不断成熟,成本不断下降,Easy2B 碳化硅MOSFET模块在工商储应用中正开始逐渐替代传统的IGBT模块。
图1. 工商业光储常用拓扑
目前,针对135kW工商业光储系统,业界比较通用的拓扑是I型三电平NPC1拓扑,T型三电平NPC2拓扑和两电平拓扑。其中,两电平拓扑(1200V碳化硅MOSFET方案)具有控制简单,效率高,功率密度高和开关频率高等优势,逐渐成为逆变器行业的发展趋势。
针对充电桩,光伏逆变器,储能和UPS等应用场景的需求,方正微推出了一款1200V 5mΩ Easy2B 半桥碳化硅MOSFET模块FA120A005AB。模块内部采用方正微成熟工艺批量生产的第一代碳化硅MOSFET芯片,该芯片已通过了3000h可靠性测试,能够保证光伏储能应用系统的高可靠性要求。
该模块采用Press fit 压接技术,内置NTC 温度感应sensor,具有如下性能:
l采用低热阻AlN陶瓷绝缘,模块热阻低至(结到散热板) 0.13℃/W
l低杂散电感:5.2nH
l满足短路电流时间:~ 2μs
l超低漏源极漏电流:IDSS < 50μA
l满足绝缘耐受电压测试:AC,t=1min,3KV
图2. 方正微1200V Easy2B模块FA120A005AB图片和内部半桥电路
模块内部优化后的走线,可以实现低至5.2nH的寄生电感,可以降低EMI风险,减小MOSFET开关损耗,降低MOSFET VDS尖峰,非常有利于在大功率逆变器中的应用。
图3. Easy2B模块寄生电感仿真图
1200V Easy2B模块FA120A005AB具有如下的系统应用价值:
l提升系统效率
l提升系统功率密度
l良好的热传导率
l提升系统的可靠性
l简便可靠的组装方式
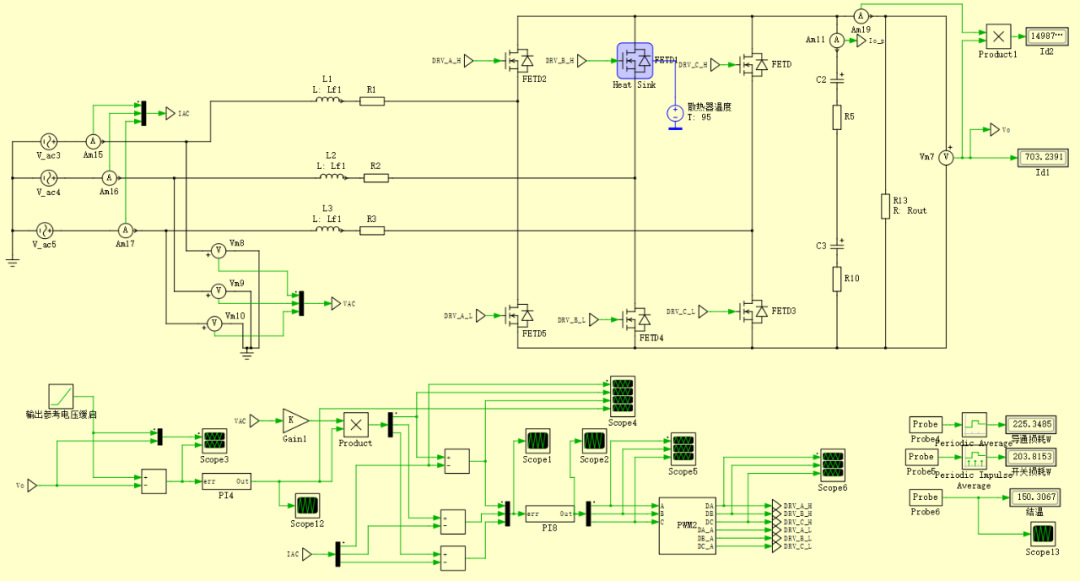
针对光储应用场景,三相400V交流输入电压,输出电压700V~950V,开关频率36kHz,输出功率135kW,并持续1.1倍功率稳定输出,散热器温度95℃,使用方正微1200V 5mΩ Easy2B碳化硅MOSFET半桥模块,搭建如下仿真电路。
图4. 135kW PCS 仿真电路图
在储能工况下,监测三相交流输入电压和输入电流波形,保证功率因数为1,以及电流电压波形的一致,如下图所示。
图5. 135kW PCS系统输入交流电压和电流仿真曲线
通过监测碳化硅MOSFET的结温温升,可以得到碳化硅MOSFET在148.5kW工况下,结温稳定在143℃。
图6. Easy2B模块碳化硅MOSFET结温仿真曲线
工商业储能市场规模未来将会持续快速发展,方正微1200V 5mΩ Easy2B 半桥碳化硅MOSFET模块FA120A005AB具有优异的参数特性和稳定的可靠性,非常适合135kW功率等级的工商业光储应用需求,具有广泛的应用前景,能够赋能光储行业向更高效率,更高功率密度和更高可靠性的方向升级发展。