聚焦高性能模拟与数模混合产品的供应商思瑞浦3PEAK推出集成Watchdog、LDO和CAN SIC收发器的汽车级SBC系统基础芯片TPT1169xQ产品系列。

思瑞浦
产品详情
PT1169xQ产品系列符合ISO 11898-2:2024规范要求, 支持CAN SIC ((Signal Improvement Capability))8Mbps通信速率,IEC61000-4-2,接触放电ESD能力达到±8kV,确保了其在汽车网络中的卓越性能和可靠性, 同时该产品也顺应市场需求, 实现了100%全面国产化供应链, 为全国产化产品矩阵再添一员。
目前TPT1169xQ是国内首款采用全国产供应链且通过多家车厂和Tier1认证并量产的CAN SIC SBC。
思瑞浦100%全国产化供应链车载接口全系列产品矩阵,全面助力汽车设计国产化率提升, 保证供应链安全。

LDO稳压器
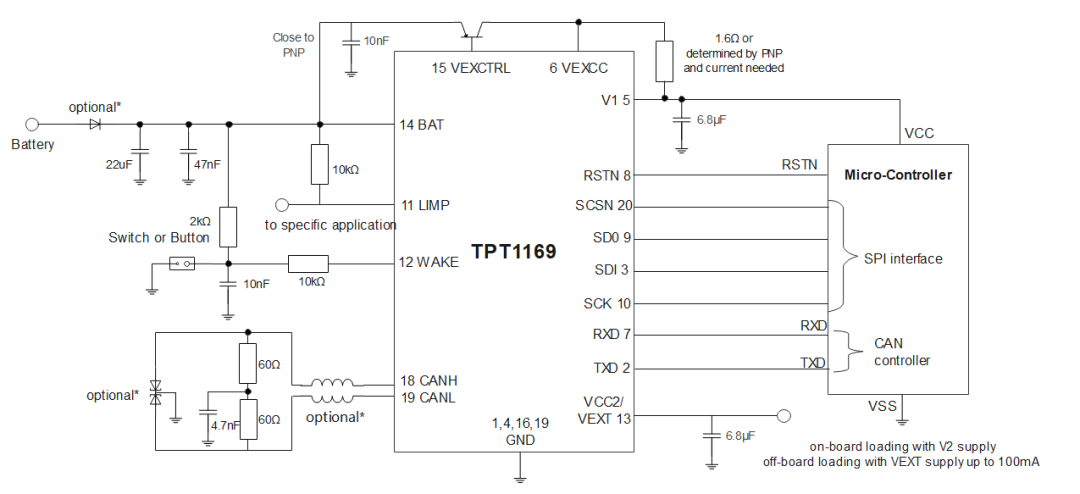
LDO V1 输出5V/3.3V,最大输出电流250mA,精度±2%,可以通过外部PNP晶体管进行电流扩展,提高输出电流能力,给系统的MCU或其他负载供电。
LDO V2/VEXT输出5V,最大输出电流150mA,精度±2%,给CAN收发器和其他在板负载供电;VEXT提供对电池、接地的短路保护。
控制和诊断
支持16位、24位和32位SPI,用于配置、控制和诊断,灵活应对不同应用场景。
支持本地唤醒、远程唤醒和选择性唤醒,以及唤醒源识别功能,降低功耗且快速响应系统需求。
集成可配置的超时和窗口看门狗(8ms~4096ms),提供故障安全和监控功能。
LDO支持过压和欠压保护,短路保护,过温报警和关机保护等。
专用LIMP输出管脚指示系统故障。
通过非易失性存储器(Multiple Time Programmable, MTP)进行不同的上电和跛行功能等配置,满足各种应用不同配置的需求。
恢复出厂预设值,系统复位进入强制正常模式。
遵循功能安全开发流程,在设计中加入功能安全机制,如电源故障检测,窗口看门狗以及复位,LIMP故障输出(跛行模式输出),可以提供功能安全相关的文档,包括功能安全手册、FMEDA、FIT等文档,可以支持诊断覆盖范围、失效模式分布、故障率计算等功能安全评估,帮助系统通过ISO26262 ASIL-B认证。
支持CAN SIC振铃抑制功能
总线振铃一般是CAN总线的通信过程中,由于阻抗不匹配导致的信号反射等原因,使得信号在传输线上多次反射,进而产生的一种振荡现象。振铃现象可能会对CAN总线的通信质量产生负面影响,甚至有可能导致通信失败。TPT1169xQ产品系列采用自研的振铃抑制专利,允许工程师在多节点、复杂拓扑情况下有效减少总线中的信号反射,降低振铃现象发生的概率 (如下图)。TPT1169xQ具有优异的CAN信号改善功能,可以提高通讯速率、大幅抑制网络中的信号振铃效应,减少通讯误码率,从而提高整车网络通信速率和组网方式的灵活性。如下图所示,传统的CAN FD只适用于简单的总线架构的组网方式,在复杂的星型架构上,总线波形振铃现象和通讯误码率会大幅增加。
下图为星型组网下,常规CAN-FD SBC 和TPT1169xQ的CAN SIC SBC信号波形对比。可以看到TPT1169xQ在组网环境下的通讯总线电平波形质量有了极大的提升。
常规CAN-FD SBC在星型网络多节点通信波形
TPT1169xQ产品系列在星型网络多节点通信波形
通过德国C&S实验室CAN SIC互操作性测试
C&S是德国Communication & System Group实验室的简称。C&S实验室成立于1995年,拥有超过25年的车用网络通信开发和测试经验,是业界公认的测试通信接口互联互通、一致性和兼容性的权威认证机构,与全球领先的各大知名车企均有合作,C&S出具的认证报告也获得行业的一致认可。
通过C&S兼容性测试,意味着CAN收发器具备与整车CAN总线的上下游设备互联互通的能力,可直接和其他通过C&S认证的CAN收发器无障碍通信,无需再对整车进行繁琐的兼容性测试。
EMC优化
实际应用中,CAN收发器芯片在传输信号的过程中遇到汽车环境中的多种电磁干扰源,如何有效忍受外部电磁干扰,确保信号正确传输,从而增强系统的稳定性是所有车规级芯片面临的问题。系统级BCI (Bulk Current Injection,大电流注入), 可以用来评估芯片抗干扰能力。TPT1169xQ产品系列可以在总线没有共模电感滤波的情况下,2Mbps通信可以满足多数系统级BCI 106dBuA (200 mA)的测试要求。在降低系统复杂度与BOM成本的同时,提升系统的可靠性。
•CAN收发器:符合ISO 11898-2:2024 和SAE J2284-1到SAE J2284-5 标准,以及CiA601-4物理层标准
•支持标准CAN和CAN FD SIC,数据传输速率高达8Mbps,提升信号质量的同时满足高速通信需求
•低功耗:支持超低功耗睡眠模式,同时支持本地唤醒 (WAKE脚和唤醒源识别) 和局部网络唤醒(Partial Networking, PN),降低系统功耗,提升能效
•内置两路LDO:5V/3.3V 主LDO,输出电流250mA;5V 辅LDO,输出电流150mA
•串行外设接口:通过16-, 24-或32-bit串行外设接口 (Serial Peripheral Interface, SPI) 进行模式控制
•看门狗:支持Window窗口模式、Timeout超时模式和Autonomous自主模式
•总线故障保护:±45 V
•总线引脚保护:±8kV IEC61000-4-2接触放电
•封装:DFN3.5X5.5-20L,芯片封装工艺有利于AOI自动光学检测
•AEC-Q100 Grade 1标准
TPT1169xQ产品系列集成高速CAN收发器和两路LDO,还具有看门狗、SPI接口和LIMP输出,同时包括监控和诊断等功能,以“高集成+高可靠”为核心,为汽车电子提供从通信、供电到安全监测的一站式解决方案。
TPT1169xQ产品系列可提供样品及评估板。