圣邦微电子推出 SGM52410SQ,一款带内部基准电压源和温度传感器的低功耗、SPI 兼容、24 位车规级 ADC。该器件可应用于汽车应用中的电池电流测量、BMS绝缘检测和人机界面,温度测量领域的带冷端补偿的热电偶和热敏电阻测量,及便携式仪器仪表和过程控制和工厂自动化。

圣邦微电子
产品详情
SGM52410SQ 是一款专为现代传感器测量应用设计的高精度、高效 24 位模数转换器(ADC),通过了 AEC-Q100 汽车应用标准,温度等级为 1,工作温度范围为 -40℃ 至 +125℃。它采用符合环保理念的 MSOP-10 绿色封装,具备测量常见传感器信号所需的所有基本功能,包括可编程增益放大器(PGA)、基准电压源、振荡器和高精度温度传感器。SGM52410SQ 支持 2V 至 5.5V 的宽电源电压范围,非常适合对精度和效率要求严格且空间和功耗受限的应用。
SGM52410SQ 的转换速率高达每秒 960 次采样(SPS),并具有单周期建立时间。其配备的可编程增益放大器(PGA)支持 ±256mV 至 ±6.144V 的输入范围,能够以高分辨率精确测量大信号和小信号。此外,输入多路复用器(MUX)可测量两路差分输入或四路单端输入。该器件还配备高精度温度传感器,可用于系统级温度监控或热电偶冷端补偿。
SGM52410SQ 可在连续转换模式或单次转换模式下工作。在单次转换模式下,器件可在转换完成后自动关断,显著降低空闲期间的电流消耗。在连续转换模式下,其电流消耗仅为 207μA(典型值),这使得 SGM52410SQ 在各种应用中都能实现卓越的性能与能效平衡。
图 1 采用集成温度传感器实现冷端补偿的热电偶测量应用电路
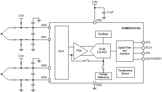
图 2 SGM52410SQ 功能框图
圣邦微电子同步推出器件的工规版本--SGM52410S。此外还推出 SGM51610SQ(车规级)及 SGM51610S(工规级),低功耗、SPI 兼容、带内部基准电压源和温度传感器的 16 位 ADC,SGM52410SQ 的低配版本,适合对精度要求不高,更注重成本、功耗和通信简洁性(如 HMI 界面、一般温度监控、电流检测)的应用。欢迎选购。