针对安防球机解决方案中X/Y马达驱动以及IR-CUT驱动要求,芯天下推出的XTM5808,是一款全集成的电机驱动芯片,采用BCD工艺,内部集成了八通道Low Side NMOS驱动阵列以及一路H-Bridge驱动,可以通过4路逻辑输入来控制X/Y马达以及IR-CUT驱动;同时,QFN4*4-16封装更适用于小面积PCB Layout。

芯天下
产品详情
TM5808是一款专门为步进电机、直流有刷电机、继电器、电磁阀或其它运动控制类应用提供的一个全集成的驱动解决方案。此器件可通过四路逻辑输入信号来控制八通道低边NMOS驱动阵列,以及一路H桥驱动电路。
支持最高工作电压为18V,内部八通道NMOS驱动阵列相互独立,单路NMOS驱动电流500mA;H桥驱动电路输出电流峰值可达800mA;内部集成了过温保护、欠压闭锁等保护功能。
特点
工作电压范围:2.7V-18V
H-Bridge
— MOSFET RDS(ON):1.6 Ω
—持续工作电流 500mA
—电流峰值 800mA
—驱动IR-CUT电路
—驱动直流有刷电机
—单通道持续工作电流 500mA
—内部集成续流二极管
—驱动继电器、步进电机
产品优势
1) 性能:2.7V-18V宽压输入,适配多种供电系统电压,同时输入逻辑兼容1.8V、3.3V、5V,内部功率管较低的导通阻抗使得负载驱动能力更强;
2) 成本:传统方案为两颗分立器件,不仅对于输入IO数量有要求,PCB布局走线也要考虑分立器件的匹配,XTM5808全集成单芯片方案,在输入IO数量上由原方案10个减少到现在的4个,增加了方案设计的灵活性;同时,QFN4*4-16小体积封装使得小面积PCB布板更加方便。
性能对比
安防市场步进电机驱动和IR-CUT驱动方案对比分析
方案基本情况 | XTM5808 | XXX2803+XX6208 |
输出通道数 | 八路低边NMOS驱动+H桥驱动 | 八路达林顿驱动+H桥驱动 |
驱动电机类型 | 五线步进电机+直流有刷电机 | 五线步进电机+直流有刷电机 |
主控软件 | 控制指令简单,消耗主控资源少 | PWM模式占用主控资源较多 |
主控硬件 | 四路IO | 十路IO |
硬件BOM | 全集成耐高压18V单芯片,BOM器件少 | 分立器件,BOM器件多 |
功耗 | BCD工艺,低导通阻抗功率管,芯片整体功耗较低 | 双极工艺,整体功耗较大 |
封装 | QFN4*4-16/SOP16 | SSOP24/SOP18+SOP8 |
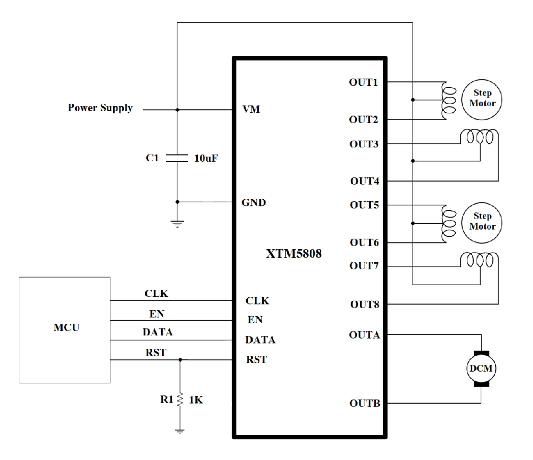
>>>>>>>>封装及应用电路<<<<<<<<<
1) VM的旁路电容10uF应尽可能的靠近芯片VM管脚;
2) 严格控制OUT1~OUT8以及OUTA、 OUTB的最大持续输出电流,避免芯片因为过热而损坏;
3) 为防止触发复位误动作,RST外部增加1K的下拉电阻。
应用电路对比
系统DEMO
设备准备以及连接
PC电脑:32位、64位Windows
XTM5808_SOP16 EVB
USB串行总线通讯转SPI模块(USB controller)
Motor_GUI software
Connect
应用
安防摄像头